
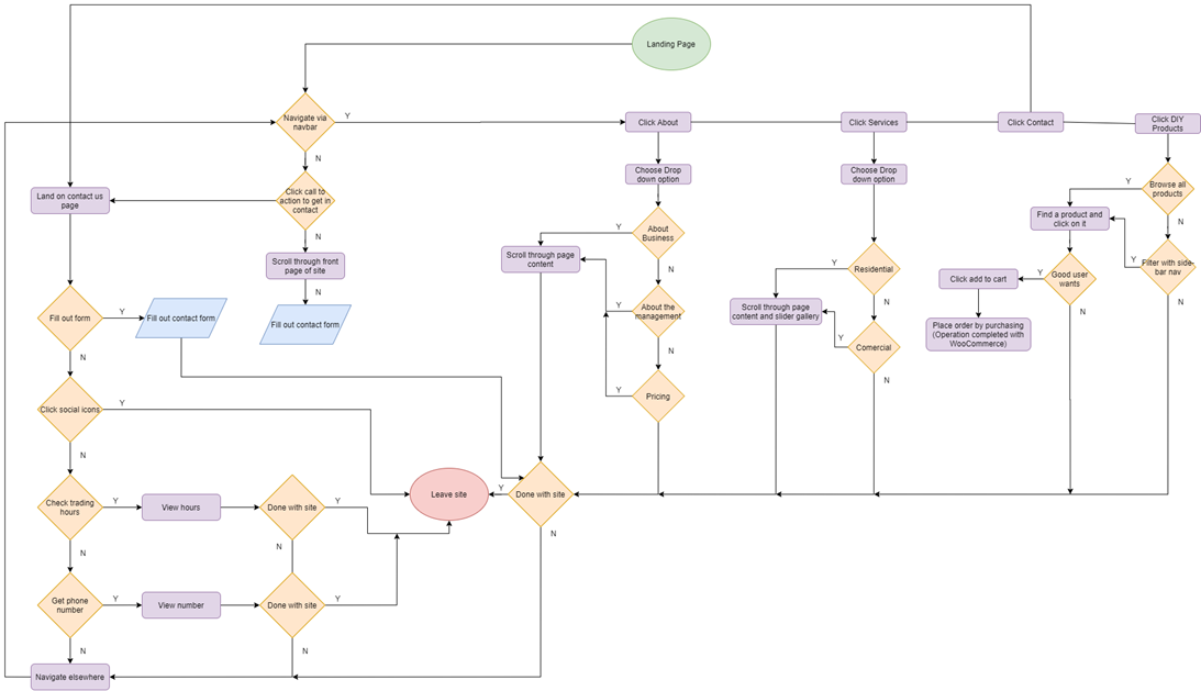
This was my final project as part of the Level 6 Web Development and Ux Design course at Yoobee Colleges. I was tasked with creating a Content Management System, CMS, to help a local service-based business in the creation of a website while giving them the ability to easily edit and modify pages. The business desires a website that is optimised for mobile-first and can function across a myriad of browsers and devices.

